华联超市可以加盟吗?
可以加盟。如您想加盟,可以在下方留言框留言。
华联超市加盟费是多少?
华联超市加盟费用目前暂未对外公布具体是多少,想要获取加盟费用信息,请至
华联超市加盟总部面议。
华联超市加盟条件是什么?
1、有志于从事零售业发展的企业和个人,认同世纪华联超市的企业文化;2、足够的开店准备资金;3、符合开店条件的店铺或已开张的门店。
华联超市品牌介绍
华联超市股份有限公司是中国国内第一家上市的连锁超市公司,其前身为成立于1993年1月的上海华联超市公司。公司以“挑战极限,追求卓越”为企业精神,以“低成本、低投入、高效益、高产出”为经营原则。
以特许加盟为经营特色,形成了以标准超市、大卖场、便利店为主营业态,以现代化物流和信息化管理为核心技术,以开拓全国市场、参与全球竞争为目标的经营格局。
华联超市是一家以销售服装,百货,食品为主的连锁超市公司,成立于2002年2月,总部位于上海。2004年底,拥有连锁门店1693家,网点遍布上海、北京、江苏、浙江、安徽等10多个省市。

华联超市发展历程
华联超市,经过华联人的不懈努力,超市规模不断扩大,2006年底随着三家经营面积万平方米的新店成功开业,华联超市的分店。
至2004年底,拥有连锁门店1693家,网点遍布上海、北京、江苏、浙江、安徽等10多个省市,建立了以长江三角洲为重点,以京沪两地为中心,向全国辐射发展的战略框架。华联超市是中国连锁行业中具有一定的影响力和知名度的公司。
在特许加盟领域多年来荣获中国连锁经营协会授予的中国优秀特许品牌。
在百联集团的旗帜下,公司坚持发展中调整,调整中提升,以发展,转型,提升为工作指针,通过快速发展,积极转型,有效提升,实现预期的经济目标,为超商事业的发展作出应有贡献。

华联超市公司业务
该公司主营业务为连锁超市,经营范围为:服装鞋帽,服饰系列配套商品,日用百货,工艺美术品,五金交电,文教用品,中西餐饮,仓储运输,经营进出口业务,建材、装潢材料,超市管理,食品,常用药品,粮食及其制品,连锁加盟,副食品,收购水产品、蔬菜、水果,烟,酒,代客服务(除专项规定外),计划生育药具,附设分支(上述经营范围涉及许可证经营的凭许可证经营)

华联超市经营特色
该公司长期致力于国内外零售市场的开拓。在学习借鉴国内外连锁行业先进经验的基础上,积极推进体制和机制创新。以“华联无假货,件件都放心”为自律标准,严格按照ISO9002国际质量认证体系的要求,从商品采购、商品的保管到上货架商品的管理,都实行商品质量全过程负责制,做到货真价实,诚信经营。以“商品高品质,服务添价值”为服务理念,公司先后推出了“962828免费送货热线”、“24小时服务的便利角”等服务新措施,全方位提高服务水平。以“比竞争对手成本更低”为经营策略,公司从对显性资金流的控制提升到对隐性资金流的控制,主要通过全员控制、全过程控制和全方位控制“三管齐下”,向管理要效益。为了防范经营风险,华联超市从企业内部控制环境、财务会计控制系统和主要控制程序等几个方面来建立并落实企业内部的控制制度,不断提升管理水平,成功地走出了一条以“低投入、低风险、高效益、高产出”为特色的经营发展路子。

华联超市企业文化
华联超市是以经营各类家居用品、文体用品、家电、针织品、服饰类;各类休闲、饮料、烟酒等商品批发、零售业务为主,以统一形象、统一标志、统一经营、统一管理为发展方向的零售连锁经营企业。
经营目标:通过连锁、规模经营,在市场占有一席之地。
经营特色:满足顾客的需求。齐全的品种,实惠的价格,优良的服务。
组织结构:实行首席执行官领导下的层级管理负责制,按不同的工作需求设立相应的职能部门。
企业文化理念:
企业精神:人尽其才 货畅其流 诚实做人 用心做事 永远真诚服务 每天前进一步
管理原则-----决策科学化、管理规范化、信息网络化
发展策略-----滚动式发展、渐进式管理、走连锁业道路
开店原则:审慎选点 严格论证 积极稳步的发展门店
用人观念:能者上、平者让、庸者下;落实培训、推行本土化
工作方针:廉洁 高效 优质 低成本
经营理念:诚实 服务 创新 竞争
经营宗旨:优质 便宜 新鲜 满意 实惠
经营方针:专业服务、信誉第一、求新求变、永续经营
行为准则:控制成本低于竞争对手
做事准则:凡事马上行动、争取一次就做对
服务准则:不厌其烦、永远微笑、提供超越顾客期望的服务质量
团队精神:感激同事的努力,凡事和同事沟通、效益与同事共享
员工基本要求:团结协作、执行准确
顾客服务理念:一切为您满意
做人的理念:自警、自醒、自立、自强
管理人基石:
①四大意识:问题意识、危机意识、时间意识、成本意识
②三项条件:刻苦耐劳、知识、经验
③三大任务:辅佐上司、协助下属、培养人才
④三大观念:
数字观念:没有数字观念的人就是打糊涂仗;
原则观念:以身作则、正义领导;
盈利观念:允许小部分负毛利,但整体为盈利状况。

中国超市行业细分市场现状分析
按规模划分超市细分市场分析
1、细分市场概述
根据最新《零售业态分类标准》,超市按经营面积,可分为:

目前,我国超市业态形成了大型超市+超市+社区超市的格局。大型超市和超市占据核心商圈,覆盖5-20和3-5公里的商圈,社区超市临近各居民区,覆盖1-3公里的商圈,填补空白和销售薄弱区域。每家企业也根据所在城市商圈、物业的特点,配置面积大小不等、功能定位不一的各类型门店。
根据《连锁超市经营情况报告(2021)》,大型超市和超市同店可比销售在三线城市表现最好,社区超市在四线城市表现最好。从细分业态维度看大超和社区超市增长较快,超市增长最慢。
2、市场竞争情况
根据Kantar的统计,截至2022年7月,高鑫零售、永辉、沃尔玛、华润万家、物美集团在全国前十零售商市场份额排名中占据前五,市占率分别为7.8%、5.5%、5.4%、5.3%、3.2%。中国的商超行业区域性布局特征明显,地区分散化现象严重,上述公司是少数几家能够在全国范围能实现布局的大型超市企业。

注:上图数据截至2022年7月15日。
3、区域分布情况
以行业领先的超市品牌为例分析,高鑫零售主要以大型超市业态为主,联华超市主要以中型超市业态为主。截至2022年财年中期,高鑫零售大型超市主要分布于华东和华南地区,分别有大卖场185家和98家。公司大型和中型超市大约7%位于一线城市,16.5%位于二线城市,47.2%位于三线城市,21.4%位于四线城市,7.8%位于五线城市。2022年,联华中型超市累计共2268家,其中有85.76%的超市分布于华东地区。

注:高鑫零售2022年中期报告截至2022年9月。

注:联华超市数据截至2022年12月31日。
按业态划分超市细分市场分析
若按经营业态分类,超市主要可以分为综合超市、生鲜超市、折扣超市、精品超市等。
1、生鲜超市业态分析
根据2022年1月全国城市农贸中心联合会发布的《2021年农贸市场发展情况调查报告》,从流通渠道占比来看,社区电商在内的线上平台与社区生鲜店正成为生鲜农产品流通渠道的有力补充。2020年,钱大妈、果多美等社区超市与社区生鲜店总交易额约占全国生鲜农产品零售总额的19%,大型超市约占13%,淘宝、京东等传统生鲜电商,多多买菜、美团优选、淘菜菜等社区电商,加上盒马、叮咚买菜、美团买菜等前置仓新零售渠道共占近7%,剩下约4%为流动摊贩、农民自售等销售渠道。

注:上图为2020年数据。
由于近年来超市行业正向着全渠道融合方向发展,生鲜超市的发展模式主要可以分为从线下到线上和从线上到线下。前者常见于拥有实体门店的传统超商,后者常见于向线下渠道拓展的电商平台。

2、折扣超市业态分析
近年来,随着国家反食品浪费工作的展开,零售行业对食品浪费问题逐渐重视,临期食品销售渠道开始呈现多元化发展态势。其中,根据机构调查统计,有74.5%的消费者有通过线下渠道购买临期食品的经验,其中大型商超和临期食品专卖折扣店是较为主流的销售渠道;有63.5%的消费者进行过线上临期食品采购,主要以大型综合电商平台和线上商超为渠道。

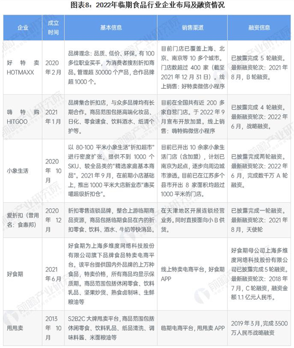
所有的消费品品牌每年都会有一定比例的临期、库存、滞销商品产生,这是中国式碎片化的零售市场、分层层的零售渠道、复杂的流通环节决定的,难以避免,清库存、去库存是品牌方持续的诉求。不少企业嗅到临期食品的商机,开始投资布局折扣超市。从临期食品代表企业的入场时间来看,主要集中在2020-2021年,其中门店数量最多,增长速度最快的是好特卖,2020年,好特卖门店为100余家,2021年门店数已超过400家。

3、精品超市业态分析
精品超市是一种大中型零售业商店超市,所售商品主要为高端日用消费品,如有机食品、品牌商品和高端进口产品等,主要的目标群体为中高收入阶层,通常分布于定位中高端或经营状况已较为成熟的高级百货大楼、购物中心,有望取代传统商超成为商场的核心零售业态。
精品超市和传统综合超市及大卖场能够满足不同人群的购物需求,成为零售业中互补的业态。综合超市和大卖场满足了中国居民追求商品高性价比的需求,在过去20年取得了快速发展,随着中国居民生活水平不断提高,精品超市逐渐成为满足中国居民追求购物品质需求的有效线下解决方案。

华联超市加盟支持
1、华联超市加盟提供华联超市的商业字号供使用;
2、华联超市加盟提供各类人员免费培训;
3、华联超市加盟提供各类筹备和经营指导;
4、华联超市加盟提供商品配供,享有直营店同等进价及促销权;
5、华联超市加盟提供各种标准化规范,管理技术规范。

华联超市加盟优势
1、华联超市加盟品牌优势我们品牌旗下所有品牌获得“中国优秀特许奖项”、“中国优秀特许品牌”等各大特许奖项,在顾客心目中代表着可信赖的品质,在百联集团强有力的支持下,品牌优势凸现,升值不断,更是商机无限。
2、华联超市加盟管理优势我们采取最先进、最实用、最简单的管理模式发展加盟店,指导各加盟商轻松做老板。
3、华联超市加盟资源优势我们与众多供应商联合、合作,并根据市场需求,以最新、最热销的产品,最快的速度与消费者见面。
4、华联超市加盟配送优势我们是上海最早的物流配送中心,并实现信息化管理的企业之一,加盟店可享受“轻点鼠标,配送到位”的电子化配送服务,向各门店配送物品,安全、及时、快捷、高效。
5、华联超市加盟培训优势我们拥有有自己的培训学院,学院设立配套的教育大纲,拥有自主编撰的连锁超市经营管理专业教材。可为加盟店从业人员及时开展岗位培训,传授先进经营理念和管理技术。

华联超市加盟条件
1、有志于从事零售业发展的企业和个人,认同世纪华联超市的企业文化;
2、足够的开店准备资金;
3、符合开店条件的店铺或已开张的门店。

华联超市加盟流程
1.初步接洽:了解公司情况以及熟悉整个项目,达成双方合作协议。
2.提交资料:加盟者必须据实填写个人或公司信息和内容,并通过电邮或传真方式发致相关人员。审核通过者由客服人员电话通知进行下一步。
3.初步协商:可以去标准店或者来公司总部考察,进一步了解项目。
4.签订意向书:双方签订合作协议,并向公司缴纳部分保证金。
5.店面选址:总部派人协助选择店铺位置,以及店面的装修。
6.签订合同和特许经营授权:总部确认加盟商的考核资格后,加盟商前往总部交流洽谈,双方确认合作意向,签订加盟合同。
7.准备开业:开始尝试营业,做一些推广活动。
8.营销培训:达成合作关系之后,加盟商可随时安排员工去到总部免费学习,合格者将可颁发结业证书。
9.工程督导:总部将派工程督导师进行工程工艺、质量、材料、工地VI形象进行指导和监督,直至达到格调装饰品质、形象、品牌的要求。
10.开业运营:一切筹备好之后开始营业,总部将持续关注加盟者的经营情况,并给予经营指导与帮助。
如果您还想了解更多详情,请
点击这里查看。
华联超市加盟门店展示


更新于 2024-10-14